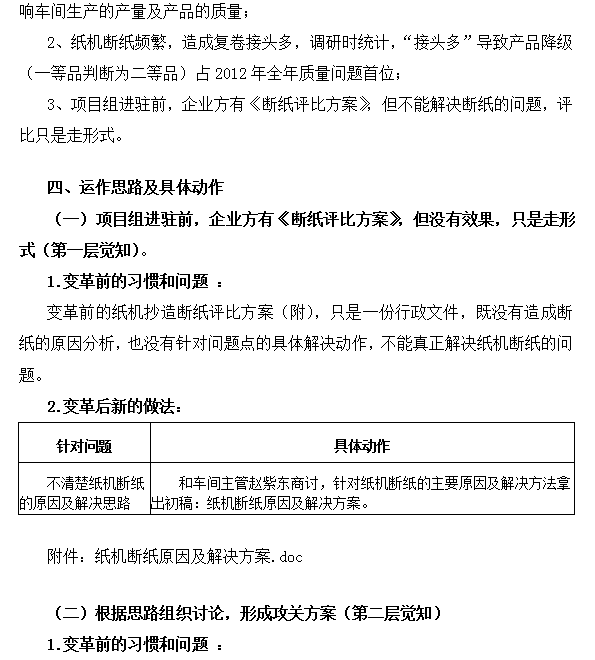
九游会J9·(中国)-官网入口 | 真人游戏新体验
400-829-8885
首页
咨询产品
精益管理
生产计划运作
品质成本改善
执行力提升
员工激励
产品服务
九游会J9·(中国)-官网入口 | 真人游戏新体验:九游会J9观点
原创文章
在线视频
经典案例
全部案例
上市公司
家具行业
陶瓷、石英石行业
门窗行业
食品行业
五金行业
九游会J9·(中国)-官网入口 | 真人游戏新体验:更多>>
学习书籍
全部书籍
理念类
方法类
工具类
课程动态
课程动态
行业新闻
九游会J9·(中国)-官网入口 | 真人游戏新体验:关于九游会J9
关于九游会J9
专家团队
曾伟教授简介
精益管理
更多
九游会J9精益管理 ---现金效益倍增模式
精益管理是“道”不是“术”
精益生产管理知识
九游会J9·(中国)-官网入口 | 真人游戏新体验:工厂管理的标准答案是什么?
生产计划运作
更多
生产计划运作系统
生产计划运作知识
生产计划运作标杆
生产计划运作培训
品质成本改善
更多
品质成本改善系统
品质成本改善知识
品质成本改善标杆
品质成本改善培训
执行力提升
更多
执行力提升系统
执行力提升知识
执行力提升标杆
执行力提升培训
员工激励
更多
员工激励运作系统
员工激励运作知识
员工激励运作标杆
员工激励运作培训
学习书籍
更多
九游会J9·(中国)-官网入口 | 真人游戏新体验:【九游会J9正版】如是道
【九游会J9正版】老板的革命
【九游会J9正版】中小企业生存状况调查报告
九游会J9·(中国)-官网入口 | 真人游戏新体验:【九游会J9正版】工厂管理实战工具
九游会J9·(中国)-官网入口 | 真人游戏新体验:【九游会J9正版】好工厂 这样管
首页
经典案例
印刷、纸制品行业
明星-如何进行持续改善
新闻动态
|
浏览量:2472
|
2016-09-30
|
分享到
>
上一篇:
九游会J9·(中国)-官网入口 | 真人游戏新体验:恒成-金工车间一次交检品质合格率提升方案
下一篇:
九游会J9·(中国)-官网入口 | 真人游戏新体验: 骏隆-订单尾数及呆滞料的控制
返回列表